惠州市放大招抢人(全面放宽落户标准,来了就
在2020-6-12日惠州市公安局发布关于征求《惠州市户口登记、迁移准入条件(试行)》(修订稿)意见的通告。虽说这个是征求意见稿,但这个消息无疑是炸锅了,对这个政策看法也是褒贬不一。炒房客和中介看到此消息无疑是闹得最欢的,认为惠州房价很快会腾飞了,人口很快突破300万,并且地铁很快递就修建议起。而一些当地居住的居民却认为此举是在加剧整个惠州市的学位、医疗等资源的紧张,因为现在惠州本身来说就是学位很紧张、医院更是一床难求的。
这次惠州公安局发布的《惠州市户口登记、迁移准入条件(试行)》意见稿是在以前版本上修订过来的,主要是对以前一些政策进行修改或放宽。这个动作也是为了响应国家发改委《2019年新型城镇化建设重点任务》要求和精神的,主要是为了加快国家城镇化建设进程。
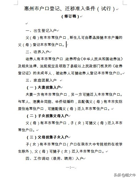
以下是惠州市公安局发布的意见稿内容部分抓图:
从上面抓图可以看到,政策放宽后对落户惠州整体影响比较大的,个人认为有以下几条:
学历型人才入户具有国家承认的大中专以上学历的学历型人才,本人可迁入本市实际居住地常住户口,其直系亲属可以随迁。
稳定居住入户在我市实际居住并有合法稳定住所(含租赁)的,本人可迁入本市实际居住地常住户口,其直系亲属可以随迁。
稳定就业创业入户1.在我市稳定就业(就业单位已为其缴纳社会保险)的,本人可迁入本市实际居住地常住户口,其直系亲属可以随迁。
2.在我市创业(已领取营业执照或其他法定登记方式)的,本人可迁入本市实际居住地常住户口,其直系亲属可以随迁。
拥有中专(或以上)学历、在惠州有房产、在惠州租房住的人、在惠州买社保的人或者在惠州有公司的人都可以申请落户惠州市。并且租房和买社保这两项条件落户是没有时间限制的,在惠州租一个月房或买一个月社保就能入户了。
以上政策要是实施后,可以说落户惠州都没有什么门槛了,只要想入户惠州的人都是可以做到的。以后来了惠州,就是惠州人了。
落户条件放宽,对惠州市中长期经济发展是一个重大利好。落户放宽就是解决来惠州人的务工人员的一个后顾之忧,只要你来惠州了,你的子女就一定有学上、你的父母养老医疗就有保障。
人多了,其实对学校和医院来中长期来说也是一个利好的,人多了才会有去建更多更好学校和医院的资本。或者短期会有阵痛,但这个付出是值得的。
有人才,又有良好的政商环境(良好基础设施和政策倾斜),惠州便会有更多的企业来惠州投资发展,这样便形成一个良性的循环。
经济向好,就业岗位的增加,自然会吸引更多的人来惠州落户。来惠州的人多了住户需求就会增加,对房价增长就会起到支撑作用,用炒房客的话说就提接盘侠多了。当然这个只是一个美好的愿景,这一切的前提条件是经济要有好的发展,否则来惠州落户喝西北风。
短期影响:落户政策实施3-5年内个人觉得对房产影响很小。落户惠州有一个先决提,就是要解决就业问题,如果安家惠州却找不到工作,谁也不会愿意来的。
短期内此项政策其实对房地产市场影响非常小,对学区房甚至会形成一定利空。新政策是租房也能入户的,如果只是单纯为了解决子女上学问题,靠租房就能解决了何必一定要去买一套学区房呢?
人口增长会是一个比较长期又是缓慢的过程,认为短期让人口突破并修建地铁的观点,纯属为了迎合提高房价好炒房提出来的。



