湖北抗疫国家级表彰评选推荐名单公示:刘智明
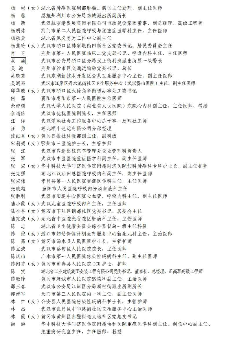
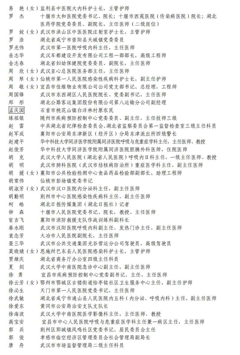
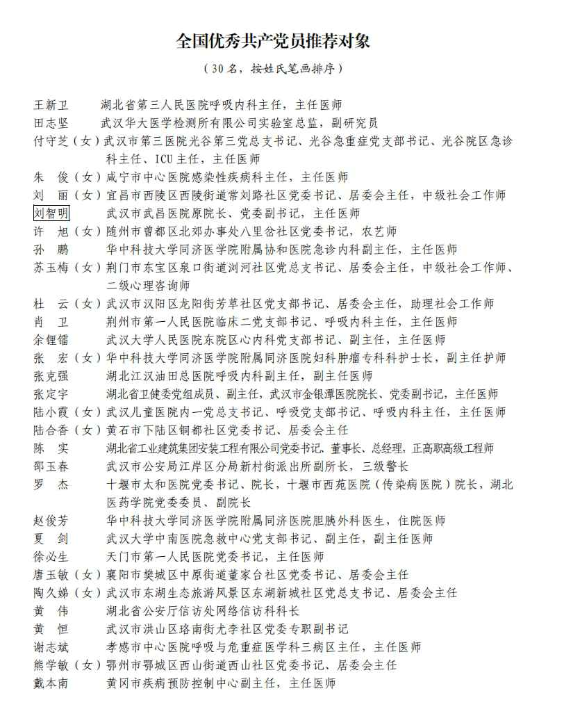
中新网8月6日电 据湖北省人民政府网站消息,5日,湖北省人民政府发布关于全国抗击新冠肺炎疫情先进个人、先进集体和全国优秀共产党员、全国先进基层党组织推荐对象的公示。武汉市武昌医院原党委副书记、院长,主任医师刘智明等入选。

图片来源:湖北省人民政府网站截图
为贯彻落实党中央关于做好抗击新冠肺炎疫情国家级表彰评选推荐工作的部署要求,做好我省抗击新冠肺炎疫情国家级表彰推荐工作,体现公开、公平、公正原则,充分发扬民主,接受社会监督,现将全国抗击新冠肺炎疫情先进个人、先进集体和全国优秀共产党员、全国先进基层党组织我省推荐对象予以公示,公示时间为2020年8月5日至8月9日。
如对公示对象有不同意见,请于8月9日18时前,以电话、传真或信函等方式向湖北省推荐工作领导小组办公室反映(信函以到达日邮戳为准)。反映情况须实事求是,提供具体线索或事实依据,提倡实名反映问题。
地址:武汉市武昌区水果湖路8号省人社厅701室
邮编:430071
电话:027-86656719、86657710(传真)











