挤进医保后的高值抗癌药:患者开不到,入院落
华夏时报(www.chinatimes.net.cn)记者 崔笑天 北京报道
4月3日,也就是清明节假期第一天,家住浙江台州市的辰辰兴冲冲地发来消息:“我们家医保报下来了。”
辰辰报销的,是2020年底刚被纳入新版医保目录的肝癌重磅新药仑伐替尼,这款药原价16800元/盒,医保支付价降至3240元/盒,降价幅度达80%以上。医保报销后,每盒仅需患者自费900多元。
每一位中晚期癌症患者都在与死神赛跑,他们进行积极治疗的开销动辄几十万,给家庭带来沉重的经济负担。能够及时用上医保内的新药、好药,对他们而言意义重大。2020年的新版医保目录,纳入了包括仑伐替尼在内的17种抗癌药,这让他们翘首以盼。
有人欢喜有人忧。部分身在陕西西安市的癌症患者并没有辰辰这样幸运。当地患者家属王珂告诉《华夏时报》记者,即便是像陕西省肿瘤医院这样的专科医院,都尚未更新院内目录,这意味着,当地患者无法在医院顺利开到新进医保的高值抗癌药。
“抗癌药都比较贵,现在医院进一款药可能阻力比较大,但是我觉得这不应该是我们患者用不到药的借口。”王珂说。
虽然新版医保目录自今年3月1日开始落地执行,但是,由于各地高值抗癌药入院进程不一,如今部分患者仍无法在医院开到这些药品,像王珂这样的无奈经历每天都在全国各地发生。
今年全国两会期间,全国政协委员、中日友好医院原副院长姚树坤递交了一份《关于畅通1类新药快速准入医疗机构机制、提高患者可及性的建议》。他在其中写道:“高价‘救命药’进了医保,医院却买不到,只能到自费药房购买的现象依然常见…… ‘救命药’纳入医保形同虚设、医保谈判走了过场。”
患者开药难
2020年底的新一轮医保谈判成效显著。根据国家医保局提供的数据,共有162种药品参与了谈判,其中119种药品谈判成功,成功率为73.46%,谈判成功的药品平均降价50.64%。
而一直以来,抗癌药都是国家医保谈判的重点。2018年,国家医保局即组织开展了抗癌药专项准入谈判,最终17种药品谈判成功纳入目录,并于2020年底协议到期。这次,14种独家药品按规则进行了续约或再次谈判,平均降幅为14.95%,个别一线抗癌药降幅超过60%。
此外,本次医保目录调整还新增了17种抗癌药。“2020年新增的抗癌药都是这一两年新上市的主流用药,有明确的临床适应症。”中国医学科学院肿瘤医院副院长石远凯表示,新版医保目录基本覆盖了各主要器官癌症的主流治疗药物,常见的肺癌、乳腺癌药物增加了,一些不常见的肿瘤也有了可以用的药品。
其中最受
这让不少癌症患者欢欣鼓舞,他们盼着2021年3月1日这个新版医保目录正式启用的日子尽快到来。
当这一天终于来到,辰辰的家人很快就买到了降价后的仑伐替尼,一个月之后,又顺利凭借相关材料到台州当地的医保部门报销了70%。这么算下来,原来每盒16800元的药,现在患者只需要自费900多元。
不过,其他地方的患者或许没有辰辰这样幸运。3月17日,一位在陕西省某三甲医院工作的药剂科人员对本报记者坦言:“我们医保办并没有接到能报销(新版目录内的抗癌药)的通知,到现在都报不了。患者都是凭医生处方在院外的连锁药房自费购药,然后拿到院内来用。”
这意味着,在一些高值抗癌药终于降价挤进医保目录后,却在进入医院的过程中遇到阻碍,它们或需要付出较大的时间成本,或根本无法“敲开”部分医院的大门。
高值抗癌药如何入院?
实际上,高值抗癌药入院难并不是个新问题。根据中国药学会对国内1420家医院的统计调查数据,2018-2019年纳入国家医保目录的抗癌新药,截至到2020年第三季度,进院比例只有15%-25%,75%以上的患者都无法从院内开到处方。
一家医院究竟选择引进哪些药品,背后的流程复杂——要先由临床医生提出需求,然后召开药事委员会进行讨论。药事委员会上,药剂科的负责人、院长、各大科室的主任均会出席。“各大科室的主任就会讲,我们目前用这款药,是一个什么情况,每月的需求量大概是多少,我们需不需要这款药采购入院方便患者,最后投票表决要不要进药,进多少量。”上述药剂科人员说。
复旦大学附属中山医院院长樊嘉院士曾对本报记者表示,对于想要入院的药品,药事委员会要进行一些比较,考虑它们的作用、类别、性价比、效果,最终做出筛选。
其中,不同的药品具有不同的优先级。一位三甲医院的不具名临床医生告诉本报记者,对医院来说,优先考虑的是基药、纳入集采的这些常见药,“这些都是国家的政策,即便医院亏本也必须要备,要给患者用。”
而医保目录内的药品,对医院来说并非一个必选项。最终是否入院,决定权落在医院,往往不同的医院会做出不同的选择。
分学科来看,一些肿瘤专科医院更愿意引进高值抗癌药,因为这是它的优势学科,也具有较大的患者基数。但对于综合医院或者其他专科医院来说,就没有那么大的动力去引进抗癌药。分级别来看,由于三级以上医院定位为治疗疑难杂症,也比治疗常见病、慢性病的二级以下医院更倾向引进抗癌药。
目前,据本报记者了解,北京大学肿瘤医院已经完成了入院工作,新纳入医保的高值抗癌药都进了药房。
另一些医院也在紧锣密鼓地推进中。中山大学孙逸仙纪念医院陈亚进教授告诉本报记者:“在我们医院,国家医保谈判药物会作为必选或者首选进入医院,方便患者进行治疗,这是基本原则。但是同时药事管理又有很多规定,比如品规的限制,一个医院1500种药,品规是固定的,所以在这个过程中需要一个调整,需要把其他一些不必要的药赶快调整出去,让国谈药尽快进进来。估计很快,很多降价的医保药物都会进到医院来。”
国家层面亦出台了相关政策。2019年,国家医保局、国家卫健委联合发布《关于做好2019年国家医保谈判药品落地工作的通知》,其中明确:各定点医疗机构要根据目录调入、调出药品情况,及时召开专门的药事管理会议,对本医疗机构用药目录进行调整和优化。逐步建立医保药品目录调整与定点医疗机构药品配备联动机制,形成长效。”
阻碍在哪里?
但是,各地高值抗癌药入院时间表不一的情况依旧存在。
全国政协委员、中日友好医院原副院长姚树坤曾对南方周末表示,据他调研来看,被纳入医保报销的创新药在大部分医院仍面临落地难情况,医院与医院之间差距较大,“通过谈判纳入医保目录中的药品,有的医院进百分之五六十、六七十,有的只进两三个、三四个品种”。
究其原因,错综复杂。总的来说,可以概括为三方面:一是药品“零加成”导致医院动力不足,二是药占比指标的考量,三是医保总额控费给医院带来的压力。
首先,关于药品“零加成”,很长一段时间内,中国实行药品加成政策,国家允许医院销售药品时,可以在批发价格基础上进行不超过15%的加成,当时药品带来的收入几乎可以占到医院总收入的50%。
但是,在2017年7月1日,全国范围内的公立医院实行药品“零加成”,院内药品销售的价格,即为医院进药的价格。“这导致医院在药品这一块几乎没有利润空间,尤其是内科。”上述临床医生对本报记者坦言。医院不仅没有利润,甚至还会亏本,医院储备药品需要成本,比如冷链、电费、温控等等。因此公立医院并没有那么大的动力进药。
其次,关于药占比,通俗来说,药占比就是患者看病的过程中,买药的花费占总花费的比例。其作为合理用药的一项指标,长期被广泛应用于公立医院绩效考核中。
落实到基层,对于临床医生来说,药占比如果过高,会受到处罚。“如果你用了高值的抗癌药,就会使癌症患者的治疗费用很高,肯定会导致他的药占比增高,这样就会超过指标的限制。”上述临床医生说。
虽然在2019年,国家发布了《国务院办公厅关于加强三级公立医院绩效考核工作的意见》,以合理用药的相关指标,取代了单一药占比指标,对公立医院进行绩效考核,但是,不少临床医生告诉本报记者,药占比仍然作为指标之一,被医院纳入考量。“尽管不作为单一考核指标,但对公立医院来说,药占比肯定也是一个医院管理的整体指标、一个综合评价的指标。如果一家医院药占比过高了的话,还是会对医院有影响。”
最后,关于医保基金。高值抗癌药的使用,不仅会单纯导致药占比提高,还会导致患者治疗总费用提高、医保基金支出增加。目前,医保部门对医院实行的是总额付费管理制度——每年按照一定规则向医院分配医保报销的额度,一旦额度用完,超支部分就由医院支付。
这意味着,在总额固定的情况下,开越多高值抗癌药,医院医保可留用的结余就越少。“这势必会影响医生或者医院不敢用贵的药。比如一位患者,规定的申请费用是2万,按照合理用药治疗的话,医生会认为他的病情需要用一个贵的抗癌药更有效。但是用了这个药,再加上核磁之类的大检查,2万肯定要超。多花出去的钱就要医院出钱承担,所以医生就要酌情考虑上万元的药是否要给患者用。”
“你说患者这个病到底是治还是不治?”上述临床医生感慨:“对于一些地区,医保基金使用如果超过了规定的额度,是(要)扣钱的,(因此)倒逼医疗机构推出一些可能不那么合理的政策。”
不过,她坦言,未来如果实行DRG或者DIP,即疾病诊断相关分组付费,会“更合理、科学一点”。“打包一个诊断组付费,就导致医生对于轻一点的病人,可以用合理的方法去控费,给医院节约出来利润空间,再用在重症病人报销上。还有一点就是,DRG或者DIP对于有的重症病人不用组来考核,这样就可以倾斜给予他一些特殊的治疗。”
各地探索新路径
对于高值抗癌药入院的种种困难,国家层面亦有
上述2019年国家医保局、国家卫健委联合发布的《关于做好2019年国家医保谈判药品落地工作的通知》即指出:要推进谈判药品及时进入定点医疗机构。“不得以医保总额控制、医疗机构用药目录数量限制、药占比等为由影响谈判药品配备、使用。”
2020年,国家医保局、人力资源社会保障部再度印发《国家基本医疗保险、工伤保险和生育保险药品目录(2020年)》的通知,称各地应“创新工作方式方法,通过完善门诊保障政策、开通医保定点药店通道、合理调整总额控制等方式,推动《2020年药品目录》落地。各地要建立完善谈判药品落地监测制度,按要求定期向国家医保局反馈《2020年药品目录》中谈判药品使用和支付等方面情况。”
目前,各地基于既有的医保政策、管理模式、管理能力和基金运行情况,在进行不同的探索。
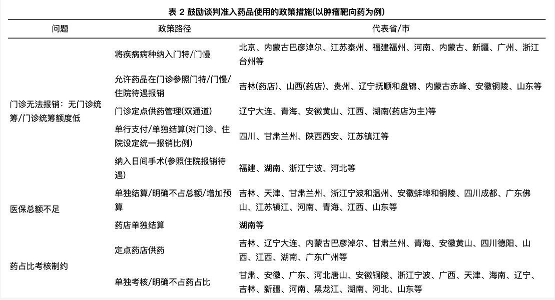
(各地鼓励医保谈判准入药品使用的政策措施,图片来自《国家谈判准入药品在各地的医保管理政策梳理与分析》)
比如辰辰所在的浙江省。他并非在当地医院开药,而是凭借医生处方,然后去当地的定点药店拿药,最后凭借购药凭证及处方等材料,前往当地医保部门报销。这种方法使得医院的药占比不会受到影响,患者也可以及时用上新药。
还有四川省,其将部分新版医保目录中的药品纳入单行支付药品,实行“五定管理”(定认定机构、定治疗机构、定责任医师、实名制管理、定供药机构)的精准服务,推行“双通道”供药报销制,对定点供药药店、定点治疗医疗机构两类购药渠道均支持结算报销。
上述临床医生认为,这是很明智的一个做法。“这样的话就会激励医保定点医疗机构可以不误政策,合理地为病人治疗。说明当地很重视这个问题,也真正会换位思考,站在医疗机构的角度去思考问题。”
复旦大学公共卫生学院的刘心怡在2019年发表的《国家谈判准入药品在各地的医保管理政策梳理与分析》一文中指出,随着谈判准入药品纳入医保药品目录,一方面,需要采取综合措施促进其可及性,如将特定疾病纳入门特/门慢、门诊定点供药管理、单行支付/单独结算、定点药店供药、明确不考核药占比等。
另一方面,其使用必然意味着基金支出的增加,需要采取综合手段促进谈判准入药品合理使用,以替代原有治疗方案或有效减少辅助治疗,以真正实现“腾笼换鸟”,将医保资金尽可能用于疗效更好的谈判准入药品使用上。促进合理使用手段包括又不限于临床诊疗规范的使用和监督管理,基于诊疗规范的按病种支付或按绩效支付等。
(应采访对象要求,文中辰辰、王珂均为化名)



