拜登新政:抗击疫情、财政刺激、货币宽松、通
文:任泽平 梁颖 华炎雪
2020年底美国大选,拜登战胜特朗普入主白宫。拜登是一个怎样的人?有着怎样的三观?他的人生经历如何影响他的执政理念?对美国、中国和世界产生怎样的影响?
我们的研究认为,“拜登经济学”的关键词是建制派和实用主义,主要有七大内涵:
1)与特朗普富二代出身、发家早不同,由于命途多舛、出身平民,拜登主打亲民路线,善于与蓝领阶层和底层白人打交道;
2)作为从政40多年的老牌建制派政客,多年从政经验,使拜登熟悉政治运作规则、处事圆滑、更平衡包容,政治立场经常服务现实需要而灵活多变;
3)面对日益撕裂的美国社会、民粹主义盛行、多个群体利益诉求分化等,拜登选择了自己擅长的迎合现实选举的实用主义立场,甚至选择摇摆多变;
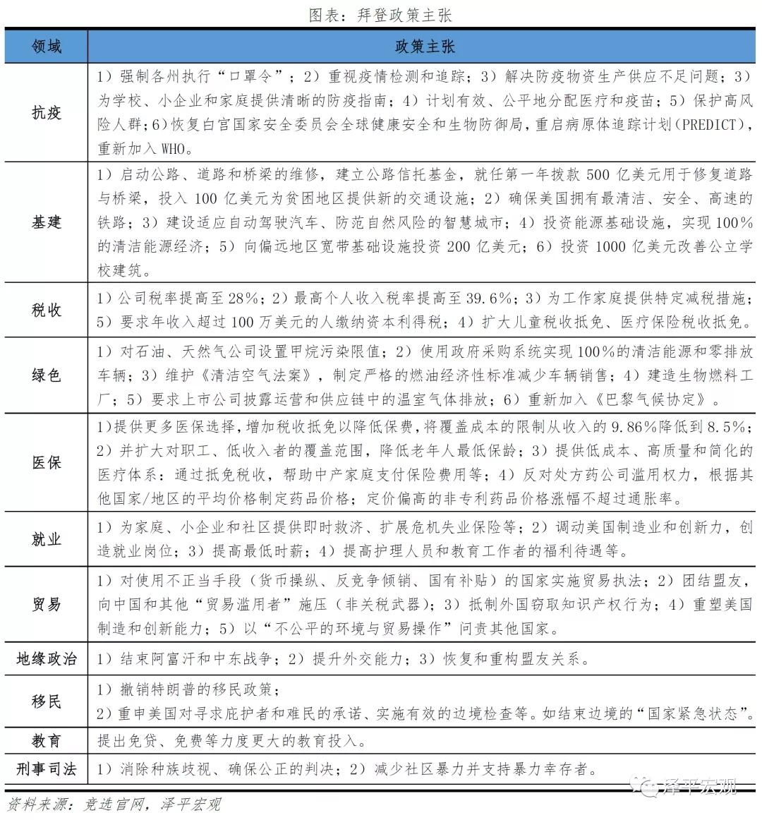
4)面对贫富差距拉大、中低阶层被全球化抛弃等问题,拜登在大选时承诺推出一揽子财政刺激计划,试图通过短期救济、对中产和底层减税、加大基建投入、推出绿色新政、增加就业岗位和施行“平价医疗法案”等一揽子政策维护中产阶级利益,同时对富人增加税收,“劫富济贫”;
5)拜登对内政策的核心是抗击疫情和财政刺激,推动美国经济加快恢复,这就意味着2021年美国货币政策仍将保持宽松,通胀升温,房价上涨压力大;
6)拜登对外政策的核心是重返全球化、修复盟友关系、重返亚太,恢复美国领导地位,联合盟友制衡中国;
7)过去拜登四次访华、历经四任中国领导人,均释放对华友好的信号,属于温和的鸽派,认为中美不是敌人、应通过对话而非对抗解决问题,但近年来尤其2020年总统竞选以来,拜登团队称当选后对华“更加强硬”,包括“拉上美国的发达国家盟友”,共同制衡中国。
面对特朗普留下的摊子和美国日益撕裂的社会,拜登执政的挑战很大,而且78岁高龄,健康状况令市场担心,也可能影响其执政。
美国的拜登总统时代正在来临,拜登经济学值得重视。
1 拜登经济学
1.1 人生经历:命途多舛的老牌建制派政治家
拜登是亲民的“老好人”政客。轮番遭遇家庭挫折,使拜登更富有同情心、更善于与蓝领阶层和底层白人打交道;多年从政经验,使拜登对政治运作规则游刃有余;在奥巴马精英式、批评式领导风格下,拜登以善于倾听和中和气氛、处事圆滑的特点成为调节白宫与议会关系的桥梁。
命途多舛,遭遇多次家庭意外和打击。乔·拜登1942年11月20日生于一个爱尔兰裔天主教徒家庭中。1966年,拜登与内利亚·亨特结婚,婚后育有二子一女。1972年,在拜登胜出参议员竞选后,拜登的妻子和女儿在车祸中身亡,两个儿子重伤。拜登一度有意放弃政途,但最终还是决定赴任。1977年,拜登与吉尔·特蕾西·雅各布斯结婚,婚后育有一女。1998年,拜登体内出现了2个足以致命的动脉瘤,但最终手术成功并痊愈。2015年,拜登长子博·拜登因脑癌离世,拜登也因此放弃了2016年竞选总统的计划。
30岁上任参议员,从政超过40年。1972年拜登打败了德高望重的老牌议员伯格斯赢得特拉华州参议员竞选,并以高支持率连续赢得六次连任,是特拉华州有史以来任职时间最长的联邦参议员。拜登在36年的联邦参议员生涯中,曾任职司法委员会主席和外交委员会主席。2008年,奥巴马当选总统,拜登当选副总统,并成功连任。2017年1月,拜登在卸任副总统前夕获总统奥巴马颁授国民最高荣誉的总统自由勋章。
总统竞选两度折戟,终于圆梦。拜登曾在1988年和2008年两次参与总统选举民主党党内初选,但均因支持率落后而中途退出。2019年拜登第三次竞选总统,2020年8月成功成为民主党总统候选人。2020年11月23日,美国联邦总务署(GSA)正式批准拜登启动总统交接程序。
1.2 处世之道:服务于现实选举的实用主义
拜登的人生经历让他兼具多重身份,背后代表多个群体的利益诉求。在美国社会撕裂、民粹主义思潮等社会问题愈发严重的背景下,拜登立场选择摇摆多变。当需要争取另一批选民的认同时他有足够的理由改变对于关键议题的态度,因而其政治立场也长期奉行服务于选举的实用主义。
宗教信仰与政治阵营发生冲突时,为选举而改变立场。天主教教徒身份为拜登获取了一大批天主教支持者,也令他的政治决策一直受教义的影响。天主教认为堕胎是一种罪过,而民主党奉行新政自由主义、包容多元文化、支持妇女合法堕胎的权利。拜登作为天主教教徒多年来一直公开支持海德修正案(禁止为堕胎提供联邦资金)和限制女性堕胎权;但在总统选举中却改变了立场,在2019年5月的竞选活动中表示如有必要会支持将堕胎权纳入联邦法律。
为获得选民认同,其关于战争的态度频繁切换。拜登在担任参议员时曾投票支持参议院授权美国出兵伊拉克,但在本次大选的竞选活动中多次承诺要结束美国“无尽的战争”。拜登反对政权更迭,但又支持为反对派运动提供非军事支持。他反对海湾战争、反对美国直接干预利比亚、支持以巴冲突的两国方案,却又支持将北约联盟扩大到东欧并干预90年代的南斯拉夫战争。
2 拜登的执政思想
2.1 内政:中庸之道的平衡与包容
拜登的政府是一个兼顾更多群体利益的“更大的政府”。更多群体利益必然存在着对立与矛盾,而拜登奉行的是寻求平衡与包容的中庸之道。
第一,拜登强调给予中产阶级更多的福利,但也避免过激地削减既得利益阶层的利益。
英国《经济学人》一篇题为《拜登经济学》的社论将拜登经济学解释为:一个试图解决贫富差距、完善基础设施、并修补美国社会四年以来的裂痕等问题的“更大的政府”。
拜登试图通过短期救济、对中产和底层减税、基建增加就业岗位和施行“平价医疗法案”等一揽子政策维护中产阶级利益。具体来看,1)拜登上台后将施行短期财政救济;如失业救助、企业贷款、创造就业岗位和提高最低时薪等,帮助疫情期间受损严重的小企业和居民。2)减轻工薪阶层税负;不对美国工薪阶层增税,并扩大各类税收抵免。3)通过基建和绿色新政扩大就业岗位;拜登计划斥资2万亿美元用于建立现代化基础设施和清洁能源。4)推行“平价医疗法案2.0”扩充社会福利;拜登主张在10年内投入7.5千亿美元用于扩大奥巴马医保的覆盖范围,实现97%的医保覆盖率。
但短期救济、大基建、多福利均需要大规模财政支出,而财政收入扩大途经却有限,拜登对富人征税程度难以满足财政收支缺口,这势必要求拜登进一步权衡与平衡。拜登计划将企业税率从21%提高到28%,对年收入超过40万美元的人加征税收、将最高个人收入税率提高至39.6%,以及对年收入超过100万美元的美国人征收资本利得税。但其税收改革力度远不及民主党内试图在15年内将亿万富翁总财富减半的激进派桑德斯等人。
第二,拜登一方面围绕气候变化主题实施绿色经济战略,无形中抬高制造业投入成本,另一方面又计划让供应链回迁。
拜登在竞选时提出:确保美国实现100%清洁能源经济、2050年之前达到“净零排放”。拜登提出4年内投入2万亿美元的气候行动计划;包括投资4000亿美元用于清洁能源研发、50亿美元用于电池技术研发、10亿美元补贴充电桩安装,停止对化石燃料产业提供补贴,加大生物燃料在航空航运中的渗透率2030年前将充电桩总量提至50万个。环保对于制造业企业而言无疑意味着更大的投入成本,拜登既想要通过拓展绿色经济产业创造更多岗位,又希望制造业企业回流,两者本身的潜在冲突也需要拜登政府进行平衡。
2.2 外交:四次访华,根据竞选需要对华态度从温和转为强硬
中美建交以来,拜登四次访华、历经四任中国领导人、见证40年来中美关系的变化。过去多年,拜登始终是温和的鸽派,认为中美不是敌人、应通过对话而非对抗解决问题。
1)1979年中美正式建交,拜登作为美国参议员代表团成员第一次访华,见证美中关系新时代的开始。
2)2001年中美南海撞机严重损害中美关系,随后拜登作为参议院外交事务委员会主席第二次访华,反对视中国为潜在的敌人,认为“中国虽然不是美国的盟友,但却可以成为美国的朋友”。
3)2011年时任副总统的拜登第三次访华,在四川大学的演讲中称“我想明确的是,无论是30多年前还是现在,我都坚信,中国的崛起,不仅对中国人民意义重大,同时也符合美国乃至全世界的利益”;并在回国后发表《中国的崛起并不是美国的覆灭》、否定中国威胁论。
4)2013年在中国划设东海防空识别区一周后,时任副总统的拜登第四次访华,中国国家主席习近平与拜登仍达成一致意见,认为中美双方要加强对话、交流、合作,努力推进中美新型大国关系建设。
但2020年总统竞选时,拜登团队称计划当选后对华“更加强硬”,包括“拉上美国的发达国家盟友”,共同制衡中国。拜登作为长期以来对华温和派的代表,在此次总统竞选在对华政策方面屡屡遭受诘问,其对华态度也逐渐转为强硬。拜登曾对媒体说“中国是美国最大的竞争对手”“取决于我们如何处理(中美)关系,将决定中美之间是竞争对手,还是进入涉及军事层面的更严重竞争。拜登在民主党总统初选辩论中表示不允许中国公司在美建设能源、金融服务、通讯等关键基础设施。拜登也曾在竞选中表示中国应该对不公平的贸易政策负责,并于12月在CNN和纽约时报访谈中表示不会撤销目前在贸易战中美方对中方出口产品加征关税政策,将与盟友共同制衡中国。
3 拜登当选对美国、中国和世界的影响
3.1 对美国:拜登对内政策的核心是抗击疫情和财政刺激,推动美国经济加快恢复
拜登政府将持续以宽松的财政和货币政策刺激经济,执掌两院有利于政策施行。11月24日拜登提出其上任后百日抗疫与经济刺激计划;12月22日美国参议院投票通过一揽子财政法案,包括8920亿美元的新冠疫情救助计划和1.4万亿美元的联邦政府预算。美联储在8月提出的新货币改革政策框架,以及2021年美国经济恢复不牢固,货币将维持低利率货币宽松环境。若前美联储主席耶伦当选财长,财政政策和货币政策将会较好的配合,推动美国经济恢复。从国会选情来看,民主党在佐治亚州1月5日参议院决选中赢下2个席位,未来两年内民主党成功执掌国会参众两院,拜登政府在内阁任命、政策施行上受到的阻碍将大幅减少。
3.2 对世界:美国回归全球治理,世界局势趋于稳定
拜登政府计划重返全球化、修复盟友关系、重返亚太,以期恢复美国领导地位,世界局势或更稳定。拜登的对外政策将更加温和,预计在贸易规则、气候协定等方面的国际合作可能更注重“团结”与“政治正确”。拜登曾表示上任后第一项外交方面的工作就是尽快修复与各盟友之间的关系,恢复美国在国际间的领导作用,将于任期首日重返《巴黎气候协定》和世卫组织;并通过重新主导WTO改革,重返《巴黎气候协定》、世卫组织、TPP(跨太平洋伙伴关系协定)和TTIP(跨大西洋贸易与投资伙伴协议)谈判等,重塑美国领导地位和国际规则体系。
3.3 对中国:拜登上台后将联合盟友制衡中国
拜登上台后以修复美国经济为首要任务,内政先于外政;而其外交思路,修复盟友关系优先于对华施压,预计短期维持对华政策不变。
贸易领域,拜登近期表示不会立即取消对中国提高的关税。未来美国可能转向非关税手段打击中国贸易不正当行为,以及通过制定国际规则制衡中国。具体来看,1)拜登支持自由贸易、回归多边主义、反对关税。拜登曾表示,“中美问题不在于贸易逆差”。可以推断,未来中美经贸更多是“全球贸易规则与竞争力”的比拼而非“关税战”。2)考虑到在中美贸易摩擦中受损的农民、商会等利益集团,短期中美经贸摩擦预计将有所缓和。3)拜登更
但中美博弈具有长期性和日益严峻性,美国对华遏制态度不会改变。
美国两党已达成对华强硬的共识,拜登必然会维护美国利益,在避免冷战、脱钩的基础上通过联合盟友、制定国际规则制衡中国。中美关系经历合作共赢(1979-2000)、竞争合作(2000-2008)和战略遏制(2008-今)的三个阶段,至今美国两党已达成对华强硬共识。最新民主党纲领强调,“民主党将与盟国一道,发动世界上超过一半的经济体制衡中国,并尽可能从最强有力的位置进行谈判。”“民主党人对中国的态度将以美国的国家利益和盟国的利益为指导,并利用美国社会开放、经济活力以及同盟力量来塑造反映我们价值观的国际准则。”
外交方面,拜登多次表示将联合盟国制衡中国,欧洲会是他们的首选。预计中美在科技领域面临激烈交锋,截至目前,美国、英国、欧盟、澳大利亚、加拿大、日本、印度等国均已采取限用华为5G技术措施。科技方面,美国已意识到中国高技术发展对美国的冲击,拜登政府或将联合其他国家制定行业标准,打压中国高科技,但会避免中美科技脱钩。人文交流方面,预计拜登政府将改变当前中美人才交流趋于停滞的形势,恢复人文交流,放开移民限制,恢复当前中美在文化教育、公共卫生等非敏感领域的人才交流项目,但在科技等敏感领域可能继续限制或监督。
在2018年中美贸易摩擦爆发初期,我们鲜明地提出三大判断,与市场流行观点不同但被后续形势演化所不断验证:“中美贸易摩擦具有长期性和日益严峻性”,“这是打着贸易保护主义旗号的遏制”,“我方最好的应对是以更大决心更大勇气推动新一轮改革开放,坚定不移。对此,我们要保持清醒冷静和战略定力”。



