北京新出让地块引关注 豪宅也有“共有产权房”
中新经纬客户端1月6日电 (薛宇飞)近日,北京市规划和自然资源委官网发布了海淀区树村等三宗地块使用权出让的补充公告,对上述地块施行“竞地价、竞政府持有商品住宅产权份额、竞高标准商品住宅建设方案”的挂牌出让方式。该公告引发媒体
相比于共有产权住房售价较低而言,上述三宗地块的起拍价已经较高,其中海淀区树村两个地块的起拍价均达到6.7万元/平方米,未来或打造出10万元/平方米以上的豪宅项目。推出共有产权住房的初衷,是为了解决社会“夹心层”的住房问题,那为什么高端住宅也要有共有产权房?新的土地出让方式,又有什么考量?
出售时政府只取原值 流通性高于共有产权房
2017年,北京市出台共有产权住房政策,建设“政府与购房人按份共有产权的政策性商品住房”,这被认为是解决社会“夹心层”住房问题的重要尝试。相比于上述政策,此次出让地块上新建起来的住房属于“政府与购房人按份共有产权的商品住房”,没有提及“政策性”三个字。
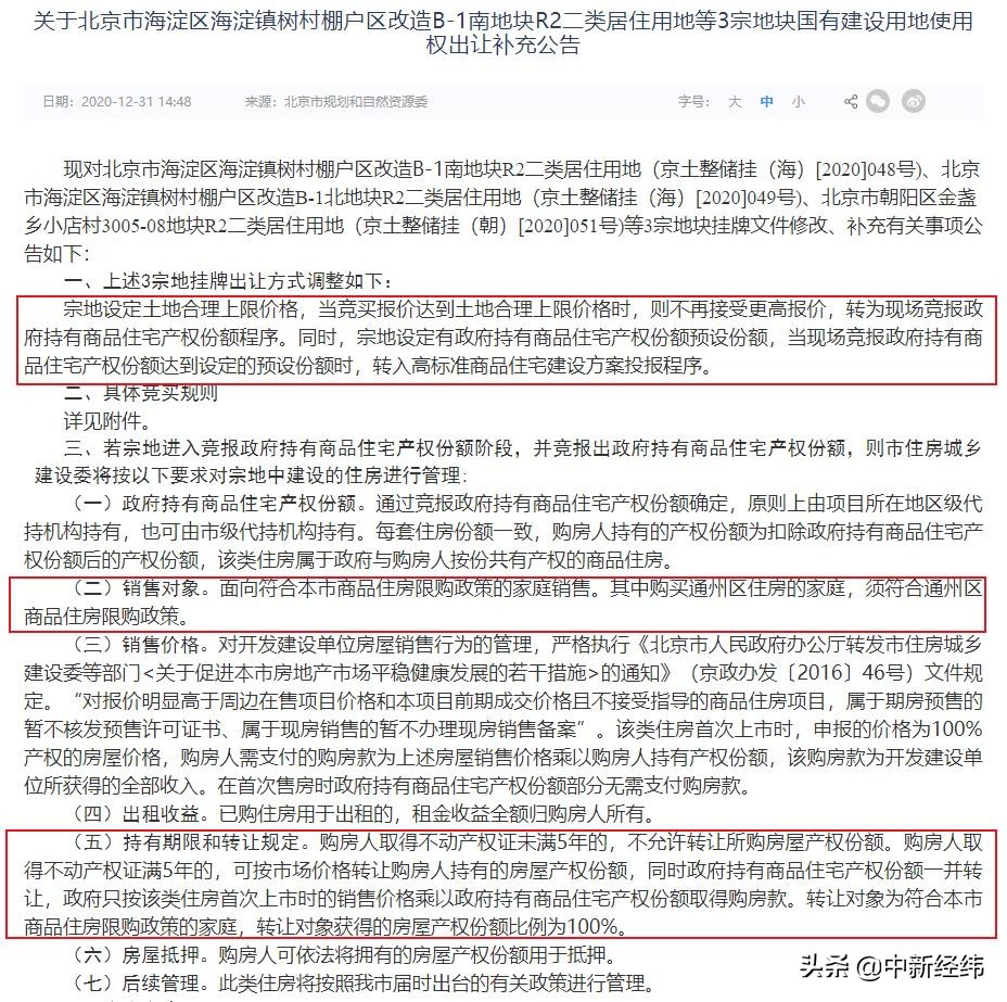
三宗地挂牌出让方式的调整,可以理解为三个“竞”:设定土地合理上限价格,当竞买报价达到土地合理上限价格时,则不再接受更高报价,转为现场竞报政府持有商品住宅产权份额程序。同时,宗地设定有政府持有商品住宅产权份额预设份额,当现场竞报政府持有商品住宅产权份额达到设定的预设份额时,转入高标准商品住宅建设方案投报程序。
媒体报道称,这是北京市土地公开出让首次采用“竞地价、竞政府持有商品住宅产权份额、竞高标准商品住宅建设方案”方式进行供地。
在销售价格方面,补充公告明确,“对报价明显高于周边在售项目价格和本项目前期成交价格且不接受指导的商品住房项目,属于期房预售的暂不核发预售许可证书、属于现房销售的暂不办理现房销售备案。”
贝壳研究院高级分析师潘浩对中新经纬客户端分析,补充公告除了“购买后5年内不得转让”等常规规定外,更引人 原有的共有产权住房政策规定,房源用于出租时,政府和购房者按房屋所有权比例获取租金;上市出售时,只可以转售给同样具备购买共有产权房购买资格的购房者,且政府保留原有比例房屋产权;再次交易时,如想转为普通商品房,需自购政府产权部分。
而上述补充公告规定,已购住房用于出租的,租金收益全额归购房人所有;购房人取得不动产权证满5年的,可按市场价格转让购房人持有的房屋产权份额,同时政府持有商品住宅产权份额一并转让,政府只按该类住房首次上市时的销售价格乘以政府持有商品住宅产权份额取得购房款;转让对象为符合本市商品住房限购政策的家庭,转让对象获得的房屋产权份额比例为100%。
中原地产首席分析师张大伟对中新经纬客户端表示,相较于共有产权住房,补充公告规定的住房类型除了需要满足取得不动产权证满5年后才能上市出售外,其余政策几乎与普通商品住房一样。尤其是在上市出售时,共有产权房需要征得政府部门同意,但这类住房没有任何限制,销售后,政府也只取所持有商品房产权份额原值的购房款,购房人完全享有房屋增值部分。转让对象没有共有产权房那么严格,而是面向符合北京市商品住房限购政策的家庭,房源流通性提升不少。
“新型共有产权房”提法存争议 政策有意引导预期
北京住宅市场上存在着多种产品类型,例如商品房、限竞房、共有产权房、限价房、两限房、经适房等等。在新的土地竞拍规则下,上述地块新建的住房应当归于哪一类?是否如外界所说,属于“新型共有产权房”?。
张大伟认为,上述地块的住房,既不能简单归类于商品型住房,也不属于保障房,称之为“新型共有产权房”,虽有一定道理,但也不完全恰当。他说:“共有产权住房起码是双方都有决策权,但这类住房二次出售时,购房人一方就能决定,收益也由购房人全部享有,与共有产权房差别较大。”
他还称,根据土地出让规则,如果土地竞拍在第一阶段结束,就不存在政府与购房人共有产权份额的情况,这类住房就属于有5年限售期的普通商品住房;如果竞拍进入第二阶段,即“宗地进入竞报政府持有商品住宅产权份额阶段,并竞报出政府持有商品住宅产权份额”后,该类住房才属于“政府与购房人按份共有产权的商品住房”。
合硕机构首席分析师郭毅在接受中新经纬客户端采访时也称,虽然这类住房与共有产权住房一样,都是购房人与政府共有,但不能称之为“新型共有产权房”,或许叫做“共享产权房”比较合适。
此外,上述三宗地块都较为优质,土地起拍价较高,未来打造的住宅产品偏向高端,与共有产权住房解决“夹心层”居住需求的想法不太相符。
三个地块分别为北京市海淀区海淀镇树村棚户区改造B-1南地块R2二类居住用地(京土整储挂(海)[2020]048号)、北京市海淀区海淀镇树村棚户区改造B-1北地块R2二类居住用地(京土整储挂(海)[2020]049号)、北京市朝阳区金盏乡小店村3005-08地块R2二类居住用地(京土整储挂(朝)[2020]051号)。
具体看,海淀树村48号地块、49号地块毗邻北五环,位于上地商圈附近,周边互联网科技公司环绕。根据出让公告,树村48号地块起始价55.9亿元,折合楼面价约67219.82元/平方米;树村49号地块起始价62.1亿元,折合楼面价约67228.89元/平方米。
郭毅称,树村两个地块十分优质,据其了解,当前大概有20家左右的房企都有竞标意愿。按照土地起拍价6.7万元/平方米以及周边二手房价推算,这两个地块可能会被打造成单价在10万元/平方米以上的豪宅项目。
郭毅表示,朝阳区金盏乡51号地块虽然不能与树村地块相比,但受自贸区等利好影响,金盏乡区域比较热,该地块起拍价也达到5万元/平方米。该地块曾与旁边的土地一同被出让,但因为起始价较高而流拍,后来地块被一分为二,其中一块被中海地产拍走,其打造的中海首开拾光里叠拼项目当前售价在7万元/平方米左右。
对于政府部门为何会采取新的供地方式,张大伟分析,由于树村两个地块的市场 郭毅也认为,防止树村两个地块出现高地价,是政府部门采用新土拍方式的重要原因。她说:“这一轮楼市调控政策,是让购房人更理性地看待地价。过去很多开发商都拿地价去说服购房人,告诉他们地价涨了,房价自然也要涨。这确实会影响一些购房人的心理预期。而现在,政府与购房人共同持有房屋产权,如果未来房价下跌,购房人持有份额的收益就会下降,政府部门对应份额的房款又是不变的,购房人的亏损被放大。政府通过这种方式,让购房人更理性地判断房子未来的价值。” 优于竞自持 热门地块或推广新规 资料图:售楼部沙盘。中新经纬 薛宇飞 摄
其实,为了防止土拍价格过高而刺激市场,各地一个普遍做法是,在土地拍卖达到竞价上限后,让房企竞争自持份额。
“达到竞价上限以后,让房企去竞拍自持比例,这不仅没给政府带来直接的土地收益,也让房企没办法快速解套,而且,很多自持物业又没有实现很好的经营。”郭毅说,“政府通过占有住房一部分产权,既没有影响土地出让收入,又储备了一个对标房价的资产收益,还能够稳定市场预期,优势比较明显。”
出让公告称,海淀树村48号、49号地块竞报政府持有商品住宅产权份额起始竞报份额为5%,之后竞报阶梯为0.3%;朝阳区金盏乡51号地块起始竞报份额为0.3%,之后竞报阶梯为0.3%。公告未透露政府持有商品住宅产权的最高份额。
张大伟称,为抑制土拍过热,北京今后或许会在热门、优质地块推广“竞报政府持有商品住宅产权份额”的做法。郭毅预计,今后北京内城一些相对核心地段的地块会采取这种土拍策略,它可能会是一个常态化政策。
值得注意的是,不同于普通商品住房,补充公告明确,购房人取得不动产权证未满5年的,不允许转让所购房屋产权份额。郭毅说:“商品住宅过去是不限售的,如果政府突然出台一个政策,要对所有商品住宅都限售,可能会对市场形成大的利空预期。针对特定的商品住宅地块实施限售,大家对它的敏感度就会有所下降,不认为政府是在整体性收紧调控。”
根据公告,海淀树村48号、49号地块的挂牌竞价截止时间为2021年1月21日,朝阳区金盏乡51号地块挂牌竞价截止时间为2021年2月1日。北京高端住宅市场是否会出现购房人与政府共有产权份额的产品,让我们拭目以待。(中新经纬APP)
中新经纬版权所有,未经书面授权,任何单位及个人不得转载、摘编或以其它方式使用。



