直播卖房“屌”炸天,房产中介+渠道营销的末日
告诉大家一个好消息,北京最近的小阳春势头还挺猛,西城房价在涨,西城之外的二手房价格也开始明显企稳了。5月北京二手房2万套肯定是超过了,这基本是2017年调控后最高量了。
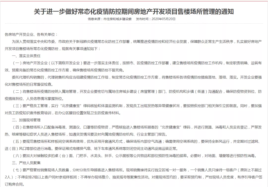
前几天,北京住建委发布了一则算是重磅的通知:
《通知》要求,现场销售接待实行独立区域一对一服务,一个销售人员只接待一组客户(原则上不超过2人);不得安排2组以上客户同时参观样板间;不得举办现场推介、抽奖摇号等聚集性活动。鼓励开发企业充分利用电话、互联网、虚拟现实技术(VR)、直播售楼等非直接接触方式,开展线上楼盘展示、宣传等营销活动。
直播卖房的夏天要到了!虽然当下大部分项目没有执行,但从趋势看,全球很多国家的疫情并没有控制住,这种情况下,到了下半年,稍有反弹,很可能对于开发商当下的小阳春就有巨大影响。
今天简单聊聊,最近井喷的“直播卖房”!
直播分两类,一类是经纪人、销售,自己的直播。在朋友圈里,从置业顾问到项目总裁,房企人早已全体出道。直播卖房的背后,是生活方式的巨变,也是地产人商业格局的重塑。
另外一类就是跨界的明星直播。
不完全统计,在过去的半个月里,有20多家房企找各路明星直播,从薇娅到刘涛,从罗永浩到大张伟。万科、恒大、融创、保利、复地等房企巨头全部上播;李湘、佟大为、薇娅等明星、直播红人不惧翻车试水带房;
首先:简单的聊聊这些明星的直播效果
各路官方数据,显示效果都不错,动辄卖了几千张、几万张购房券,有网购一姐薇娅直播卖房结束时曾披露销售出835份权益券,结果后面的各路半路出家的明星,卖货能力不如薇娅,但卖房都远超薇娅。
罗永浩卖了几万张优惠券,刘涛宣传一次直播卖了1.48亿!李湘的富力直播间则卖掉21套房源,佟大为、烈儿宝贝的恒大直播间则实现38套特惠房源秒磬,汪涵、大张伟直播间则售出2.5万张意向购房券。
负责任的说,这些数据其实都是假的,因为如果真有这么好的效果,哪怕这些明星代言费贵一点,开发商还是舍得花钱多做几次的。
到目前为止,我们看到的是,这些明星都是一锤子买卖。可见,开发商也没关心效果的问题,对于几百万的代言费,大部分企业都是计算成品牌宣传,而非营销卖房。
其次:少数个案成交,其实是给了开发商优惠的借口
在直播卖房中,最大的受益者莫过于有购房意向、关注项目已久并考虑出手的买家们。他们期待的购房优惠,最终在直播中兑现。
线上直播作为一种新的尝试,如果配合线下的高效率蓄客,的确是有望打破销售的僵局。
但邀请电商网红或大明星参与直播卖房,并不具有普遍性,对于少数中小房企来说,其实完全没有必要,这种热度对于企业来说,也没多大的意义。
对于中国蓬勃发展的电商行业来说,唯一没有被占领的很可能也就只有每年超过16万亿的房地产行业。所以各家平台都在调拨资源开启房地产市场争夺战!
第三:警惕“线上直播卖房”浮夸风!
这个“浮夸风”很可怕,会让真正努力工作的人活不下去!因为领导看了这些吹牛逼的动辄卖几百亿,安排自己的项目卖10亿不过分吧?
吹牛逼要有一个度,线上直播营销的确需要创新,但动辄一次直播几万的到访,几万张卷,这容易让本来脚踏实地的地产营销变成“浮夸风”!
其实验证是不是吹牛逼很简单,只要看,是不是很快再找这个明星直播一次。
第四:线上直播的平台选择问题
需要明确的是,让销售直播,这是基本功锻炼,本来也需要做销讲,但现在的直播平台选择,其实就三种:几个房产网站的直播平台,传统电商平台淘宝京东,另外就是抖音、一直播之类的视频直播。
其实反正是直播,如果从配合项目营销、提高知名度角度,这些平台都有效果。毕竟也不新增成本,所以如果直播,就都打开这些端口。
但从真正的“明星”带货效果看,其实一方面目前证明有带货效果的也就淘宝和抖音两个平台。从卖房角度看,目前也没有一家平台对应上了主流购房群体。所以直播这事情要是当成品牌宣传,其实还有巨大的创新空间。指望出货值,目前看,也只能吹牛逼。
第五:直播不能卖房,但肯定越来越重要!
科技在进步,社会不断改变,网络直播等科技技术赋予了各行各业更多的生机与想象。目前的房产营销是不可能脱离线下的,房产在线交易,是起于在线,终于交易,中间也必然有线下看房等环节。
“线上”肯定不是现在找一群不懂房地产的明显,喊喊买他就能卖房。未来客户和开发商肯定会更加适宜线上的生活。但这个时间不会断,而且必须要因为一些特殊事件而加速,比如疫情前,谁会想到找明星线上卖房?
其实直播卖房,都是“被逼的”。既然依然是趋势,那么就想好什么姿势舒服!现在交点学费,吹吹牛逼无伤大雅。



