教你看年报:审计师是这样审计上市公司的_1
很久以前,企业家创办一家企业,往往是自己家人掏钱,自己家人一手打理企业事务,俗称【家族企业】。
后来家族企业越办越大,家里人手不足,且靠谱能干的家族成员太少,怎么办呢?
这时候有钱的企业家,往往会聘请有商业才能的【职业经理人】来处理商业事务,而自己则凭借手中股票,坐享公司分红。
企业的经营权和控制权逐渐分离,企业高管享有经营权,而公司股东则享有控制权。这在公司治理中被称为【两权分离】。
然而人性总是自私且多疑的,高管会想办法利用私权为自己谋利,股东也会担心高管不够尽心尽力。
这时,第三方出现了,就是我们现在耳熟能详的审计师。
每当一个会计年度结束时,公司治理层(董事会、监事会、股东)都会聘请会计师事务所来审查一下公司的财务报表、内部控制等公司治理情况,一来是为了审查一下高管们有没有尽心尽责,二来也让注册会计师帮忙给公司把把脉,查缺补漏。
有些人弄不明白审计师和注册会计师(CPA)的区别,稍微说一下。
准确说,审计只是注册会计师可以从事的职业之一,且只有注册会计师才拥有在审计报告上签字的权利。
但反过来,注册会计师不仅能做审计,还能做财务、管理、战略类商业咨询;
除此之外,许多上市公司的高管、独董也都是注册会计师。
比如,接替马云担任阿里首席执行官的张勇,在加入阿里前,就曾担任上海普华永道会计师事务所的审计经理。
——总体目标
按照审计准则,财报审计中,注会的总体目标包括以下两方面:
(1)对财务报表整体是否不存在由于舞弊或错误导致的重大错报获取合理保证,使注会能够对财报是否在所有重大方面按照适用的财报编制基础编制发表审计意见。
(2)根据审计结果对财报出具审计报告,并与管理层和治理层沟通。
有以下几个要点:
①有些错报可能连审计师都无法察觉,所以只能提供尽量合理的保证,但这个保证是高水平的。
潜台词就是,有些上市公司可能有意或无意地没提供给我们必要的信息,或者他们串通舞弊,业务造假、文件造假(比如瑞幸),而且我们也不是国家审计局,没搜查令,再加上人力物力有限,我们实在是没法提供完全的保证;不过,各位看官可以放心,我们绝对是呕心沥血,尽最大努力审查了公司,绝对是高水平的保证!
中信出版2019年审计报告(部分)
②由于人力物力有限,我们审查的重点是【重大事项】,鸡毛蒜皮的小事,比如某员工偷了公司的一支笔,这种就不计较了。
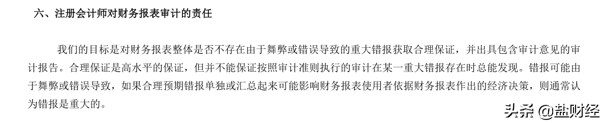
③ 因为是公司治理层聘请的审计师,所以审计师审计完上市公司管理层编制的财务报表后,需要出具相应的审计报告,在编制报告的过程中还需要和公司治理层及管理层进行沟通,一来是为了让报告更加接近“事实”,二来是为了治理层能更好地监督管理层。
(具体沟通哪些事项,我以后会通过案例详细说明)
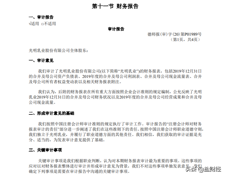
光明乳业2019审计报告(部分)
——具体目标
根据制定的总体目标,我们就可以进一步制定具体目标了。
审计的总体目标是找重要错报,以便最终出具高水平的报告以及和治理层、管理层沟通。
所以具体目标的落脚点便落在了“找关键错报上”。
如何找呢?
看过手把手教你看懂财报,以恒瑞医药为例这篇文章的读者应该知道,报表是由会计六大要素(资产、负债、所有者权益、收入、费用、利润)以及构成这六大要素的各个科目组成的。
所以找重要错报的要点便落在了每个公司财务报表的各个科目身上。
简单说就是确认一下这些个科目,记载是否正确,
确认的过程在审计中被称为【认定】过程。
比如与资产负债表相关的:
存货是否存在?→【存在】认定
存在的存货是否归上市公司所有?→【权利和义务】认定
存货是否完整,是否有遗漏或者没有被披露的存货?→【完整性】认定
存货金额记载是否正确?→【准确性、计价和分摊】认定
实际的存货是否被记载在了正确的账户上?→【分类】认定
对存货记载的表述是否遵循相应财务报表编制基础?→【列报】认定
光明乳业2019资产负债表(部分)
同理,与利润表相关的科目也存在着与之相似的认定。
具体包括发生认定、完整性认定、准确性认定、截止认定、分类认定、列报认定。
以上总共是6+6=12项认定。接下来我们只要根据这些具体的目标开展计划和实施审计程序就可以了。
有人肯定会问了,为什么没有现金流量表相关认定?
因为,现金流量表与上述两张表是相互勾稽的,所以上述两张表的科目正确了,现金流量表一般是不会出什么问题的。
总结今天主要介绍了一下审计的相关背景以及审计的目标。
在接下来的《教你看年报:审计师是这样审计上市公司的》该系列专栏中,我将通过上市公司具体的年报案例,带你深入的了解审计师们是如何制定审计计划、识别和评估重大风险、搜查审计证据以及对各个项目实施的具体审计程序。
p.s.相关的年报大家可以在巨潮资讯网(见下图)下载,公司的年报(见下图)包含了公司财务人员编制、审计人员审计后的财务报告,以及审计人员的审计报告。
巨潮资讯网
光明乳业2019年年报
该免费专栏不定期更新,
欢迎关注头条号【盐财经】、微信公众号【焖肉不加盐】
专注 投资理财、思维模型、商业观察



