人民网点评中信银行泄露隐私行为,直言:“唯
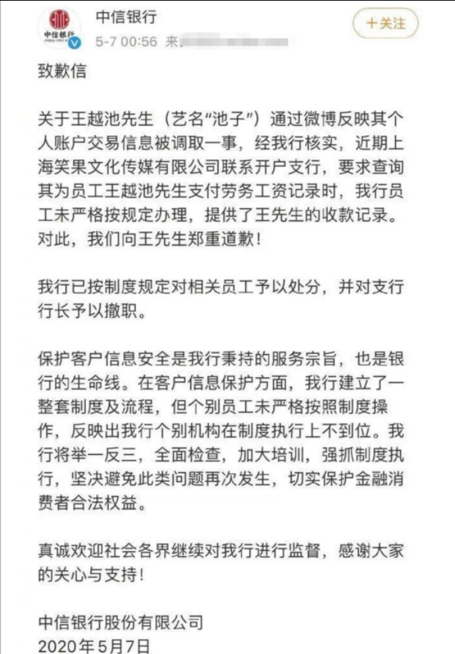
脱口秀演员池子(王越池)与笑果文化公司存在劳务纠纷。笑果文化为了调取池子银行流水记录,中信银行在没有合法授权的情况下,打印了池子近两年的流水账单。就此事,池子向中信银行提交了律师函,并要求中信银行公开道歉。
事件发生后,更值得大家重视的是中信银行对违规操作的“合理解释”。池子称,中信银行虹口支行对于未经授权、未经任何司法机关合法调查程序的情况下将个人名下银行账户交易明细直接打印并提供给第三方的解释为“配合大客户的要求”。
目前,中信银行已经就此事向池子郑重道歉,并按制度规定对相关员工予以处分,且对支行行长予以撤职。
人民网点评中信银行违规行为,就《人民财评:“小客户”的合法权益不能“小”,诚信方能重信》一文,提出3要点:
1、违规成本低,用户信息难保证:有关储户、用户隐私泄露的新闻时有见报,似乎有点“见怪不怪”的现象。违法行为得不到严惩,用户信息就会得不到保护。对相关违法行为依法严打,对涉案机构及人员进行严惩,才能正本清源,给储户带来安全保障。
2、用户存钱,是对银行的信任,保护用户信息安全不是以“钱多少钱”为基准:中信银行虹口支行以“配合大客户”作为泄露储户个人信息的理由,任由“大客户”践踏和侵害“小客户”的合法权益。这种“嫌贫爱富”、唯利是图、无视商业伦理的经营逻辑令人不寒而栗。“大客户为尊”的思维一旦成为默认潜规则,无序失范将成为必然。
3、给整个银行业的警醒:重业绩、轻合规的不正之风一旦蔓延盛行,必将为银行业乃至整个金融体系的带来极大的风险隐患。
一个犯错的孩子,承认错误固然重要,但不是仅仅是一句“对不起”的话,就掩饰所有的错误。如此循环错误,再道歉说“对不起”,违法成过低,总让人有“屡试不爽”的感觉。相关监管部门,对违规行为严厉管控、处罚,才可以更大杜绝类似情况发生。
值得关注的是,上海银保监局已经正式介入调查“中信银行泄露池子个人隐私”事件,期待调查结果,希望能还公众一个公道!



