时隔3年 突发的涨停潮!到底如何抓住?
久未见动静的B股指数,居然跑赢A股了!5月19日B股指数上涨1%,跑赢上证综指0.81%的涨幅!而拉长时间范围看,5月13日以来B股上涨3.76%,而同期上证综指仅上涨0.24%。
而继5月18日涨停潮后,5月19日再度有凌云B股、汇丽B等多股涨停。
值得注意的是,就在5月12日,B股板块曾发生离奇闪崩,B股指数跌超7%以上,市场对B股转型的争议之声再起。
向来被视作“弱势”、“流动性差”的B股指数身上,为何短短时间就发生了天翻地覆的变化?这要从一则公告说起。
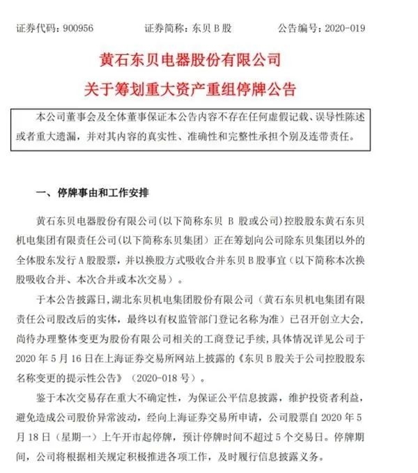
5月16日,东贝B股发布公告称,东贝B股发布公告称,公司控股股东黄石东贝机电集团有限责任公司正在筹划向公司除东贝集团以外的全体股东发行A股股票,并以换股方式吸收合并东贝B股事宜。
东贝B股称,在公告披露日,湖北东贝机电集团股份有限公司(东贝集团股改后的实体,最终以有权监管部门登记名称为准)已召开创立大会,尚待办理整体变更为股份有限公司相关的工商登记手续。
当然东贝集团的“B转A”方案的诸多细节尚未明确敲定。
根据公告,本次合并项下的换股价格、发行价格、权利受限的东贝B股股份处理原则等具体交易方案、债权债务处理方案、员工安置方案等事项尚待双方另行协商并签署正式交易协议约定。
假如最后得以成功,这将是时隔3年多之后,中国资本市场史上第四个纯B转A方案。
上一次发生纯B股转A股的案例还是在2016年,阳晨B股借道城投控股转A。再往前就是2013年东电B股转为浙能电力,2015年新城B股转为新城控股。
为何选在此时?
而东贝B股为何在此时选择转A?有分析认为,此前B股板块发生离奇闪崩,再度凸显B股市场流动性差的困境。
东贝集团选择此时通过换股吸收的方式退出B股板块、回归A股,不失为摆脱融资艰难、股价跌跌不休等困境的有效方法。
也有业内人士表示,资本市场改革深化,叠加创业板注册制预期即将落地,B转A的政策空间可能将被打开,未来可能会出现一波B股转板潮。
谁最有希望“B转A”
而B股转A的预期正是引发近期B股涨停潮的重要因素。那么接下来谁有希望成为下一个“B转A”的对象呢?
有分析认为,最关键的因素在于大股东,即大股东有没有足够的实力来推动这件事,大股东是不是国企?大股东是否有其他资产可以注入上市平台?
在投行人士看来,“B转A”方案设计较为复杂,要设定换股价、资产注入价格,这些都需要出席股东大会的非关联股东三分之二以上表决通过,即中小股东否决的可能性较大。如果大股东不能让渡一定的利益,中小股东往往不会让步。
投行人士表示,能让渡一些利益的公司,肯定自己的蛋糕就要够大。
而东方财富Choice 数据显示,目前市场上合计有17只纯B股,其中公司性质是央企或地方国企的有10家。
而第一大股东持股比例超50%的合计有建车B等6家企业。
比如建车B大股东是中国兵装集团,后者持有建车B的股权比例为71.13%。从中国兵装集团官网来看,建车B是目前集团旗下唯一一家B股公司。
押宝“B转A”不容易
当然有业内人士提醒投资者,从历史案例来看,押宝“B转A”可能比押宝重组的难度更大。
业内人士指出,这几年B股转板的案例之所以较少,除了实际操作难度之外,还在于政策上对B股公司再上市并没有明确的政策安排,很多公司害怕B股公司退市后无法重新上市A股,宁愿保留B股的壳,也不愿意轻易退市。
若此次B股改革形成趋势,投资者将有望从中发掘赚钱机会。
当然具体到个股上看,B股转A也并非这么容易。中鲁B董秘李明表示,对于B股转板的问题,我们研究过各种路径和方案,其实最难的不是技术上是否具备可操作性,而是政策上是否行得通。建议从顶层设计上解决B股存在的各种深层次问题。
李明表示,B股先退市再上A股,技术操作没有难度。如果没有相应的政策支持,退下来上不去怎么办?决策风险很大,特别是对国有上市公司而言。
另外李明建议,对具备条件的纯B股公司赋予再融资权利,允许增发A股,募集资金回购并注销B股。原股本不增加,投资者会非常积极。
至于B股股东担心的资金出境问题,李明认为可以通过给予一定的外汇出境额度一揽子解决。
仅供投资者参考,不构成投资建议
(文章来源:东方财富研究中心)
【此文章为金融投资报原创,未经授权,严禁转载!联系电话028-86968491】



