学生减负关键在于考试:规范考试内容,减少考
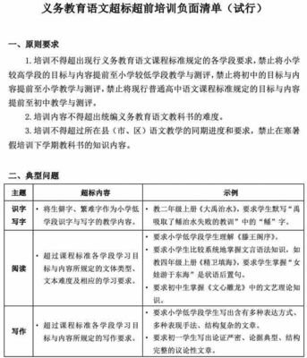
5月9日,教育部发布了《负面清单》,要求依据负面清单严查校外超前超标的培训行为,切实减轻中小学生过重的课外负担。负面清单涉及了义务教育阶段语文、数学、英语、物理、化学、生物六门学科。每门学科的负面清单分成两部分,一个是原则要求,从课程标准规定、教学难度、教学进度提出了基本要求,还对理科练习题提出了具体要求;一个是典型问题,按照各学科各项培训主题,列举了超标内容,便于各地对照使用。
负面清单
负面清单政策,将会对校外培训机构的教学培训起到规范和约束作用。我们知道,许多校外培训机构,打着“培优”的旗号,对学生进行超前超纲教学,将学生和家长引入焦虑的旋涡中不能自拔。许多家长看到别人家的孩子都在这样学习,担心自己的孩子输在起跑线上,不复不加入这场激烈的学备竞争之中。可以说,负面清单政策的出台是非常及时,也是非常有必要的。
负面清单政策的出台,受到了广大学生和老师的欢迎,但一些家长感到更加忧虑。学生欢迎,是因为他们再也不去参加额外的校外辅导了,他们不需要再去学习难懂无聊的额外知识了,他们再也不用去做那些额外的作业了。老师欢迎,是因为老师更加清楚了自己的教育职责,明白了教学内容和范围,可以更加重视基础教育,不用更为是否需要给学生增加额外知识点而纠结了。家长忧虑,是因为他们更多地考虑的是升学压力。毕竟,中考的淘汰率高达50%左右,重点高中的录取率更是在20%左右。如果自己的孩子不能从校外学到更多的知识,会做更难的题,怎么在中考的激烈竞争中胜出呢?
中考考场
学生考试内容超出教材范围家长的焦虑不无道理,他们的关注点还是集中在考试上。老师可以教的简单点,学生也可以学的简单点,但是考试题它没有这么简单呀。翻开教材,我们会发现教材中的知识点都非常基础,非常浅显,课后题也非常简单,学生上课也能听懂。但是考试题中却有很多课本上没有的知识点,这些知识点都需要老师额外总结出来,教授给学生,学生才能在考试中取得好成绩。我们也会发现,学校配套的练习题也非常简单,但学校老师通常会让学生购买另外的练习题。比如我们当地的初中数学,学校配套的练习题是《问题解决及导学方案》,这上面的题,大多数学生做起来是没有难度的,根本应付不了考试。因此,老师通常还会要求学生购买《5年中考3年模拟》或《必刷题》之类的练习题,做为主要的课后作业。一些家长也会给学生购买其他的练习题让学生进行练习。
许多学生都会有这样的感受,觉得自己上课听懂了,但是做题的时候却不会做。这就是因为试卷的难度和广度超出了课本的范围,学生没有掌握相应知识点的缘固。以2019年中考数学题为例,我们会发现很多这样的情况。
中考数学题
比如,这道中考题,许多学生无从下手,只能瞎猜。这道题考察看似考察的是动点轨迹,但在初中阶段考察的是两条线段之和的最值问题,不仅需要求最大值,还要求最小值。没有经过类似题型的训练,很难找到正确的解法。
中考数学题
比如这道题,二次函数本身难度就比较大。本题用到相互垂直直线之间的K值的关系,而教材中并示涉及。这就需要老师额外补充,否则学生遇到此题只能束手无策。
中考数学题
比如这道题,求线段的最值问题。本题需要知道C点的运动轨迹是个圆,其实是同弦所对的圆周角 相等的逆用。这个知识点,教材中并未涉及。如果学生知道这个知识,那么很容易做出来。如果不知道,那真的就做不出来。
其实这样的例子有很多。有些知识点,老师会补充到,有些知识点,老师可能就补充不到。而校外机构干的就是这些事情。他会把一些延伸的知识点讲解给学生,让学生在遇到类似题型时知道怎么办。比如,校外数学机构会讲解手拉手模型、45度角模型、中线倍长模型、将军饮马模型、阿氏圆模型、因式分解中的十字相乘法等。虽然这些知识点的基础都在课本上,但是不经老师这样点拨,学生在做题时,是想不出来的,或者需要花很长的时间才能想出来。
用十字相乘法分解因式
考试中的难题加重学习负担大家知道,平时的考试,还可以说是检查学生平时的学习情况,让学生查缺补漏,提高自己。但中考那就是一场选拔性的竞争,有人胜出,有人淘汰。一个学生凭什么胜出,就要靠会做这些超出范围的难题来拉开与别人的差距。
考试中的难题就是学生竞争的主战争,谁都想在这方面取得优势。但是难题的类型是不固定的,它是超出教材教学范围的。今年考察这个课外知识点,明年就换成另外的知识点。谁也不知道,自己考试中到底要考哪个额外知识点。结果就是,所有的知识点,尽可能的多学,这样,才有把握在考试时,把这些难题顺利地解出来。但是,要尽可能多的去掌握这些知识点,就需要花费巨大的时间和精力,这就是给学生增加学习负担。课外知识是学不完的,所以难题是做不完的。因此,学生的紧张压力就始终存在,不得放松。
题太难,做不出来,让人崩溃
规范考试内容才是学生减负的关键只有当学生对考试内容有充分了解,才能放下考试的紧张心情。学生知道考试要考哪些内容,学习起来才会有的放矢。学生知道自己哪部分掌握好了,哪部分需要加强。如果考试内容都很熟悉,考试时就会充满自信。即使有少量的难点,通过现有知识就可推导出来,那只不过是多花一些时间而已,就不会对考试产生恐慌情绪。
比如初中数学,知道要考解二元一次方程、解不等式组、解分式方程,解一元二次方程这些知识点,这些知识点都有固定的解法和套路,学生只需平时多加练习,达到熟练,考试时认真仔细,就可取得好成绩。即使再加入一些扩展题型,比如应用题,材料题等,只需细加分析,运用所学知识,多花费一些时间,也是能做出来的。学生的学习负担就会减轻很多。但是,如果学生学的是这些基础知识,但考试时却考察的是这些知识的延伸,更深一步的推论总结,考试题超出教材很多,难题怪题偏多,那老师就只能给学生补充更多的课外知识,学生需要做更多的难题怪题来应对考试了。
学生考试
因此,规范考试内容才是学生减负的关键。考试内容固定了,学生学习有目标了,学生的压力自然就会减轻。因为他知道自己学好了,考试的时候应能做出来,做正确,考出好成绩。学生就不会担心考场之上遇到难题怪题,自己做不出来,而别人难做出来了。
减少考试次数也是减少学生负担的一个有效措施虽然国家出台许多措施来控制中小学的考试,但是在许多学校执行的并不到位。许多初中学校,依然有月考、期中考、期末考,一学期下来通常要考四次,初三学生甚至更多。许多老师也会经常进行小测验,并进行打分。虽然考试成绩和排名并不公开,但是成绩表其实很多学生和家长都可以通过各种途径得到,知道自己的排名情况。
考试是检查学生平时学习情况的有效手段,但是频次过多,就会给学生形成竞争压力。每一次考试都会对一些学生造成打击,过多的考试则会不断加剧这种打击,让学生始终处于考试的压力之下。同时,考试过多,还会破坏学生的学习兴趣。如果没有考试,没有比较,学生可能就会在学习中体会到知识的乐趣,学习兴趣浓厚,学习充满热情。但是一旦考试,学生就会为了考试而学,学习的心思就会集中于,我学的这个会不会考,有没有用?考试会考的才学,不考的就不学,破坏学生的学习兴趣。就好比,一群孩子打篮球,平时随便玩玩,互相学习,提高技巧,大家都玩的很开心,也很愿意打篮球。但是现在要求每周进行一次篮球比赛,赢的获奖,输的受罚,那情况就变了,大家打篮球就变得功利心强烈,丧失了原来对篮球的兴趣。
学习充满兴趣
结语对于学生减负,我认为关键还在于解决考试问题。规范考试内容,减少难题怪题,让学生学习目标明确,学习有的放矢,这样就可减轻学生对恐慌,增强学生对考试的信心。同时,减少考试的频率,保护学生的学习兴趣和热情,让学生不要陷入学习的恶性竞争之中。这两个途径才是学生减负的正道,才能真正有效的减轻学生学习负担。



