农村 | 这20种证明,以后不用再找村委会开了
很多农友在办事时经常遇到需要村委会开具证明,其中还有一些证明非常麻烦,有时候跑几次都不一定能办好,大大降低村民办事效率。
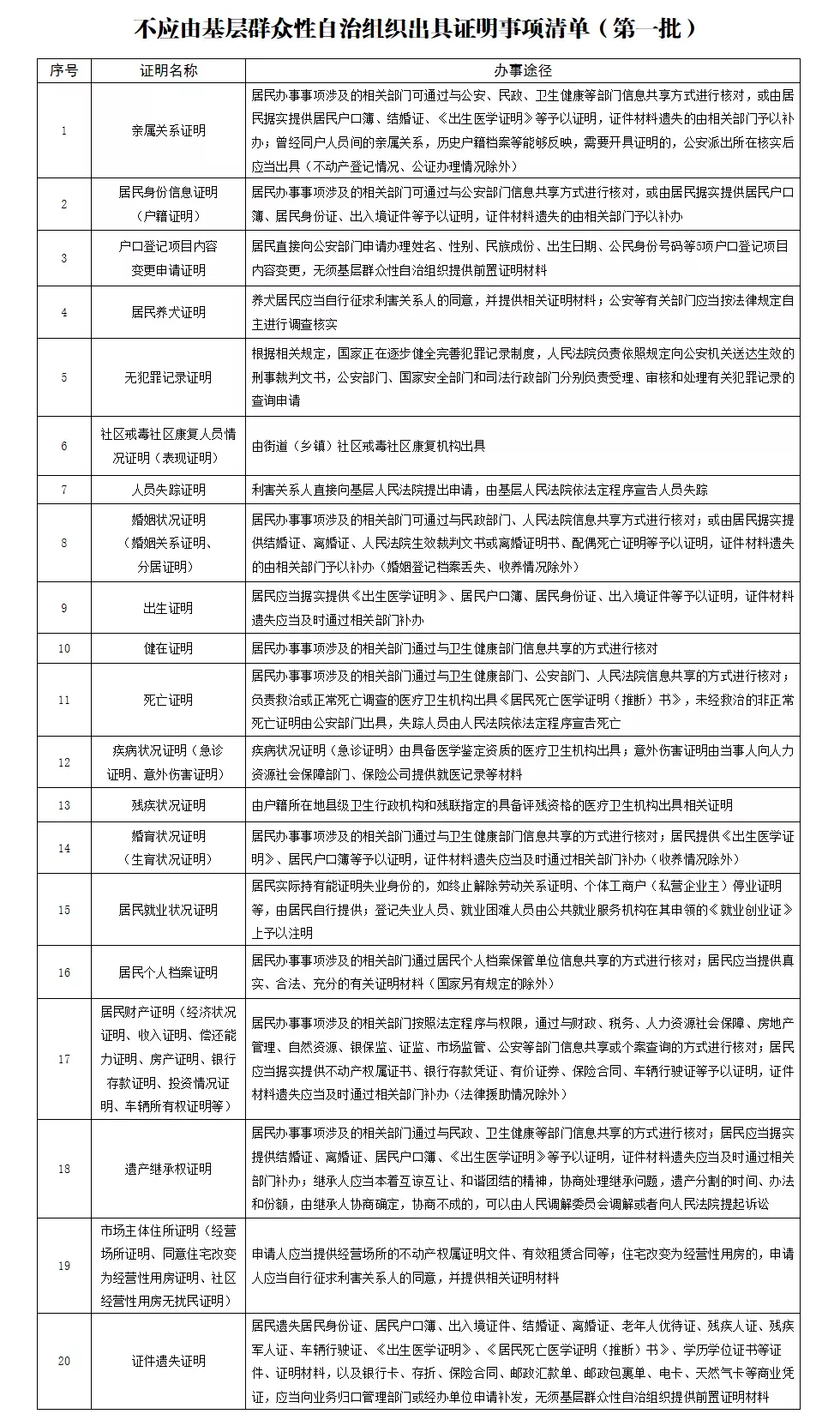
近期,为改进和规范基层群众性自治组织出具证明工作,民政部等六部门印发《关于改进和规范基层群众性自治组织出具证明工作的指导意见》,其中明确了第一批不应由居委会和村委会出具的证明材料,包括出生证明、健在证明、死亡证明等20项。
也就是说未来以下20种证明材料以后不再需要找居委会或者村委会开具:
亲属关系证明
居民身份信息证明
户口登记项目内容变更申请证明
居民养犬证明
无犯罪记录证明
社区戒毒社区康复人员情况证明(表现证明)
人员失踪证明
婚姻状况证明
出生证明
健在证明
死亡证明
疾病状况证明
残疾状况证明
婚育状况证明
居民就业状况证明
居民个人档案证明
居民财产证明
遗产继承权证明
市场主体住所证明
证件遗失证明
1、为何要做这样的规定?
很多农友想必会有疑问,这些证明村委会不给开了,以后要用该怎么办?其实政府恰恰是为居民群众提供高效、便捷、规范的服务,打通联系服务居民群众“最后一公里”,全面清理烦扰居民群众的“奇葩”证明、循环证明、重复证明。
这些证明虽然村委会不能开,但是以后涉及到相关证明的,会有更便捷的方式处理。
2、这20种证明以后咋办?
官方文件中说到,涉及到这20种证明材料的各地区、各有关部门,要按照国务院关于加快推进“互联网+政务服务”工作部署,依托全国一体化在线政务服务平台建设,推进部门间信息共享核查,按照法定程序办理查询核查业务,打通信息孤岛,让信息多跑路、群众少跑腿。
也就是说,未来这些证明绝大部分由各个单位通过互联网政务系统自动获取,减少群众开证明的情况。



