这些中成药,进国采概率大(附名单)
▍来源/赛柏蓝
▍作者/遥望
超4000亿中成药市场,哪些品种最可能被率先纳入国家集采范围?
昨日,国家医保局释放出消息,已经就中成药、生物制剂(含胰岛素)的集采工作相关问题征询专家意见,计划推进采购方式改革。
中康资讯提供的数据显示,去年中国药品市场规模达17359亿元,较2018年增长3.8%,其中中成药占比23.1%,体量约为4010亿元。
在4000亿的中成药市场中,有超过1500家中药企业——数据显示,2011-2017年,中成药企业数量持续增长,从2011年的1328家增长至2017年的1736家。2018年,由于部分生产企业退出市场,企业总数有所下降,同比下降1.84%至1704家。
一位不愿具名的业内权威人士对赛柏蓝表示,很多中成药企业的发展离不开大品种,有些甚至是独家品种,毛利也相对较高,加上年初新冠疫情的刺激,不少中成药的使用量上涨明显,综合多种因素来看,针对中成药展开集采已经势在必行。
据医药经济报消息,一位参与上述会议的专家表示,中成药、生物制品、中药材的带量采购已经临近。据上述专家透露,金华市的第二批带量采购选定的药品目录和品种筛选流程有一定先行意义。
据赛柏蓝一段时间的观察,金华市的第二批集采,最值得关注的亮点就是引入了大量的中成药。在国家组织药品集采将纳入中成药的背景下,金华市的品种选择对于后续哪些中成药可能被纳入国家集采的范围有一定参考意义。
6月8日,金华市正式公布第二批带量采购的药品目录,共包括抗菌药(非原研)、抗菌药(原研)、中成药(不含低价药)、中成药(包含低价药)四类,共涉及274个药品。
仅中成药,金华市就一次性纳入了180个常见品种,包含清开灵颗粒、参麦注射液、疏风解毒胶囊和蒲地蓝消炎口服液等大品种。
根据公告,金华市第二批药品带量采购品种筛选流程如下:根据2019年浙江省药械采购平台上的数据,按药品的药理作用分为若干类,经讨论决定对抗感染类和中成药类按同通用名采购总金额排名前列的药品,综合考虑剂型、规格、原研或非原研、过一致性评价等因素,形成抗感染原研药品、抗感染非原研药品和中成药等三个竞价组初步目录。
也就是说,就中成药来说,在不需要考虑一致性评价,原研与非原研的情况下,剂型、规格,医疗机构的采购金额是主要的筛选条件。
从剂型来看,除参麦注射液、骨瓜提取物注射液、康莱特注射液、生脉注射液、舒血宁注射液、醒脑静注射液(人工麝香)、醒脑静注射液(天然麝香)、注射用灯盏花素、康艾注射液、丹红注射液几个注射剂外,其余均为口服剂型。
北京鼎臣医药管理咨询中心创始人史立臣进一步对赛柏蓝表示,现阶段,中药注射剂在安全性、有效性,临床数据等方面还存在一些争议,先纳入国家集采的中成药大概率会以口服制剂为主。
6月24日,金华市发布第二批集采中选结果,共93个产品有企业中选,中选率仅21.7%——其中西药54个,中成药39个,参麦注射液、复方丹参片、六味地黄丸、清开灵颗粒等中成药集采成功。必须看到,相比于此前公布的预计集采品种数量,最终的集采成功率不高。
业内人士向赛柏蓝分析道,这就引申出了第二个问题,集采在划定品种的时候除了要考虑医疗机构等终端的产品使用情况还要考虑到企业端的竞争情况,只有足够多的企业数,以及产品有足够的可被替代性,参与企业才有可能有较大的降价中选动力。
不同于化药直接按照通用名划定同一品种下有竞争资格的企业,北京盛世康来中药营销策划公司董事长申勇指出,中成药的药品批文多达6万多个,在产的至少也在2万个左右,不同的中成药拥有批文的企业数量差异巨大,有的中成药,生产企业众多,有条件达到充分竞争,有的中成药,生产企业很少,甚至只有一家,仅从企业数量的角度,是难以实现充分竞争的。
有业内人士指出,在这一情况下,可能针对中成药,划分竞价单位的方式就不仅仅是看通用名了。
申勇向赛柏蓝指出,总的来说,临床必需、副作用小、治疗作用比较明显的,可以和化药配合使用发挥协同作用,弥补化药临床治疗效果不足的中成药被率先纳入集采的概率更大。另外,有些中成药涉及道地药材的选用,品牌效应明显,国家层面也有一些具体的质量标准,这些因素在选择品种的时候都可能被纳入考虑。
除品种选定外,根据中成药的特色,如何设定规则,如何保证企业有充分的参与竞价中选的意愿是另一个关键问题,毕竟到了国家集采阶段,如此高的企业弃标率是难以被允许出现的。
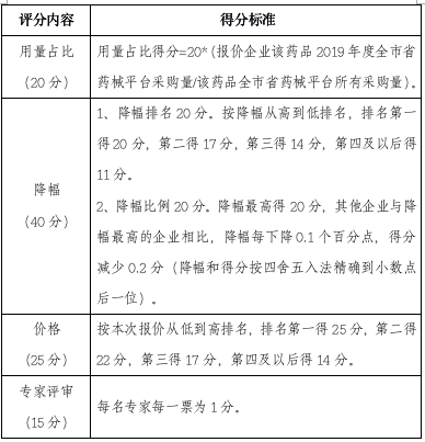
金华市设置的评审方法是第一阶段先综合考虑药品临床使用程度、价格、降幅等因素制定评分标准,用量占比20分,价格25分,降幅40分。综合分排名前三的产品进入下一阶段专家评审。随后根据第一阶段综合评分和专家投票分的总和确认中选企业,得分最高的生产企业中选。如得分相同,报价低的企业中选。
此外,为了保证供应安全,金华市要求参与报价的生产企业均承诺其药品可作为替换备用,保证能够及时替代被撤销药品。
中成药纳入国采的风声已经传出,在地方集采遍地开花的情况下,选择有参考意义的标的进行分析,可能会给判断后续的国采走向提供一定的启发与借鉴。
附:金华市纳入第二批带量采购的中成药
附:金华市第二批带量采购拟中选企业名单(序号55之后为中成药)



