本钢转债要不要抢权?
6月29日姗姗来迟的本钢转债终于要申购了,6月24日是股东登记日,还有两个交易日,要不要冲进去呢?
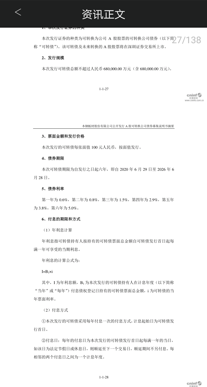
本钢板材现价3.2元,转股价为5.03元 ,短时期想填平股价是不可能的。
但AAA级的信用评级,六年5%的利息真的很有吸引力呀。
怎么破?
唉!
明天在3.2以下我就冲一点进去算了。
6月29日姗姗来迟的本钢转债终于要申购了,6月24日是股东登记日,还有两个交易日,要不要冲进去呢?
本钢板材现价3.2元,转股价为5.03元 ,短时期想填平股价是不可能的。
但AAA级的信用评级,六年5%的利息真的很有吸引力呀。
怎么破?
唉!
明天在3.2以下我就冲一点进去算了。