史上卖得最多的芯片,不是Intel不是AMD,原来是这
在集成电路占统治地位的半个世纪里,许多杰出的芯片在人们的难以置信中横空出世,然而在这当中,仅有一小部分成为它们中的佼佼者。你认为历史上最成功的芯片是什么?就是出货很多很多那种。Intel的酷睿系列?
NO!
AMD?
错!
别猜了,原来是它!
这就是电工的神器——555定时器,从诞生到现在,销量过百亿,电路设计从没有大改变,可以说是历史上最成功的芯片。
555定时器IC是用于定时器,脉冲发生设备和振荡器设备的微芯片。它用作计时器或振荡器,并成为模拟半导体设备的最畅销产品,并逐渐用于厨房用具,各种玩具和航天器必需品等。该微芯片由Signetics于1972年推出,由于其价格低,易用性和稳定性高而仍被广泛使用。该芯片目前被从事双极性和低功耗CMOS技术设备的公司使用。555已成为最受欢迎的微芯片制造商。
NE555双极型时基电路(555的第一代)是1972年美国Signetics公司研制出的。设计原意是用来取代体积大,定时精度差的热延迟继电器等机械式延迟器。但该器件投放市场后,人们发现这种其应用远远超出原设计的使用范围,用途之广几乎遍及电子应用的各个领域。
1974年,Signetics公司又在同一基片上将两个双极型555单元集成在一起,取名为NF556。
1978年,Intelsil研制成功CMOS型时基电路ICM555、1CM556,后来又推出将四个时基电路集成在一个芯片上的四时基电路556。
由于采用CMOS型工艺和高度集成,使时基电路的应用从民用扩展到火箭、导弹、卫星、航天等高科技领域。
于是,全世界各大半导体公司也竞相仿制、生产,直到今日。不过,所有双极型产品型号最后的3位数码都是555,所有CMOS产品型号最后的4位数码都是7555。而且,它们的功能和外部引脚排列完全相同。
在四十多年的时间里,全球的电工们,前赴后继,用555实现了一个又一个应用电路。下面,就为大家展示555都能做什么。
555放大器电路
555可被用做放大器,工作模式非常类似于PWM。
自动窗帘关闭机
摩托车转向信号控制
要控制两边的转向信号,需要两个电路。
双极型LED驱动电路
这个电路能驱动交替闪动红绿色的LED灯。
汽车转速表
持续性测试仪
这个电路能探测低电阻和高电阻,并控制麦克发声。
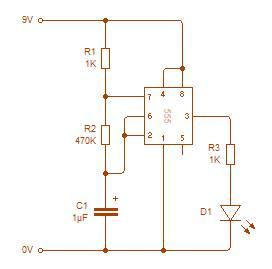
继电器
当管脚2和6连接起成为输入,芯片只需1μA来激活输出。
白光LED串驱动
伪装式报警器
闪光式LED
闪光式铁路信号灯
鸣叫式警报器
霹雳游侠战车前灯
模拟激光器
这个电路能产生像激光枪的声音,并以5Hz来闪烁一个白光LED。
锁存电路
LED骰子
LED调光器
这个电路能调制一个或多个LED的亮度,范围是5%~95%。
光探测器
机枪(能模拟机枪的声音)
金属探测器
节拍器
音频驱蚊器
这个电路产生的音调高于人的听力范围,但是需要一个响应为15KHz的压电薄膜。
电机PWM控制
电机的转速由电路控制,范围是5%~95%。
音乐盒子
这个电路能产生10种不同的音调,调节管脚5上的电压可以控制音量。
警灯
这个电路让左边的LED闪3次,然后是右边闪三次,接着重复。在这个电路中,555会通过管脚3产生连续的方波。
雨水报警电路
在湿度传感器探测到雨水前,这电路不消耗电流。
轮盘电路
当手指碰到感应线的时候,电路让LED依次点亮,产生旋转的效果。手指移开,旋转降速,最终停止。
100dB警笛
这是一个非常响的报警器,如果在屋里使用了两个压电陶瓷开关,小偷将不会知道声音是从哪里来的。
伺服检测电路
这个电路能控制伺服电机顺时针或逆时针转动。
步进电机控制电路
电机转动的方向取决于前进和倒退两个开关。
电击枪电路
这个电路能产生很高的电压,使用时要非常小心。
三极管检测
555工作在2Hz,当电压是一个方向时,一个LED点亮;三极管开路,所有的LED都将闪烁,三极管短路,所有LED都不亮。
怎么样,是不是觉得555真的很了不起。如今,芯片已经无处不在,比如我们熟悉的英特尔的酷睿系列,比如华为的麒麟系列。现在芯片的制作工艺越来越先进,从65nm到7nm,同样大小的芯片,拥有着更复杂的电路和更高效的处理方式。随着时代的进步,更高级的芯片会逐步出现,我们的生活也会变得更加智能。



