瑞幸暴雷之后 陆正耀“神州系帝国”崩塌危机
深度|瑞幸暴雷之后,陆正耀“神州系帝国”崩塌危机
瑞幸财务造假事件,正在产生多米诺骨牌效应,种种迹象显示,陆正耀正试图通过一系列操作,逐渐撇清瑞幸咖啡、神州租车、神州优车三家公司的关系。
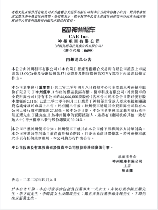
2020年4月9日,神州租车(0699.HK)发布一则内幕消息公告,公告显示,神州租车董事会于2020年4月8日得知本公司主要股东神州优车股份有限公司(‘神州优车’)作出的权益披露存档,优车科技有限公司(神州优车的全资附属公司)持有本公司的44,666,000股股份(占本公司于本公告日期已发行股本总额约2.11%)已于2020年4月3日应若干神州优车贷款人要求根据相关融资协议条款于市场上出售。于有关出售后,神州优车透过其全资附属公司持有本公司已发行股本总额约27.65%。于本公告日期,本公司董事会主席兼非执行董事陆正耀先生(‘陆先生’)为神州优车的实际控制人,并持有(连同彼的其他一致行动人士)神州优车已发行股份总数约39.94%。
2020年4月9日,据英国《金融时报》报道,神州租车公司高管们表示,陆正耀将考虑辞去神州租车董事长一职,这是说服投资者相信该集团独立于瑞幸的一系列举措之一,据称,瑞幸咖啡董事长陆正耀将设法拉开他与名下其他企业——包括神州租车和神州优车——之间的距离,以免后者受到波及。
针对上述事件,《商学院》记者致函神州租车,对方表示目前公司暂时不接受采访。然而,就算陆正耀真的辞去神州租车董事长,这就能将神州租车幸免于难了吗?
2020年4月2日,瑞幸咖啡承认22亿元交易额造假后,开盘暴跌80%遭遇熔断,收盘价跌去76%;翌日,同为“神州系”上市公司,神州租车盘中股价闪崩70%,临时停牌,创历史新低。
4月7日早间,神州租车公告称,公司并无持有瑞幸咖啡的任何美国存托股份或其他证券,且集团并无参与瑞幸咖啡的任何商业交易。尽管陆正耀为瑞幸咖啡股东及主席,已于2016年4月辞任公司首席执行官职位并改任非执行董事,此后其并无参与集团的日常管理。此外,神州租车还解释,瑞幸咖啡的首席运营官刘剑先生已于2015年起不再于本公司担任部门总监一职。且截至公告日期,集团与金融机构的业务关系及营运保持正常。
在撇清了与瑞幸咖啡的关系后,4月7日神州租车报收2.63港元,全天上涨34.18%。但是好景不长,4月8日,神州租车股价在尾盘时神州租车股价一度跌20%,收盘时,神州租车报2.18港元,跌幅达17.11%,港股市值46.2亿港元。
除了引发了投资者对“神州系”内部企业的出现信任危机,还有评级机构的下调。
4月8日,国际评级机构标普全球评级处将神州租车的发行人信用等级从B+连降两级至B-,并列入负面信用观察名单。此前4月4日,国际评级机构穆迪也将神州租车的企业家族评级和高级无抵押债务评级由“B1”下调至“B2”,并将其评级列入进一步降级观察名单。
瑞幸问题给整个“神州系”泼了一盆“凉水”,可能会存在生态链“一荣俱荣,一损俱损”问题。
撇不清的关系
陆正耀是瑞幸咖啡的大股东,持股23.94%,目前也为瑞幸咖啡的董事长。
此外,陆正耀作为大股东,另有两家公司——神州租车和神州优车,分别在香港和新三板上市。陆正耀与妻子郭丽春为神州租车最大股东,持股29.76%,拥有“董事会主席”及“非执行董事”两个职位;在神州优车,陆正耀为第一大股东,持股10.05%。
在神州租出2019年年报里独立核算师保险发现,在2019年12月31日,神州租车持有神州优车6.27%的普通股。
2018年12月28日,宝沃汽车与神州优车集团联合宣布双方缔结全面战略合作关系,共同开拓汽车新零售模式。神州优车正式收购宝沃汽车67%股权,收购价格为38.686亿元。完成收购后,神州优车将成为宝沃第一大股东。
收购宝沃后,陆正耀的“人车生态圈”更加完善。然而,瑞幸问题给整个“神州系生态圈”泼了一盆“凉水”。
在接受《商学院》记者采访时,国家广告研究院常务副院长黄升民表示,数据现在是企业行为中其实是一种传播工具,瑞幸咖啡通过数据造假会赢取投资者的重视,而财务数据造假欺骗投资者的信任和造成损失。财务数据造假,违背了企业的伦理和没有承担社会责任,这种负面影响对创始人名下的企业和对企业创始人来说是永久的,神州系相关的企业要好长一段时间去重新疗伤和做很多补救的工作。
“瑞幸咖啡的董事长陆正耀旗下的神州租车和神州优车当然也会受关联,企业越是和创始人是一体化,其创始人个人的信用就会和企业信用连在一起,这种数据造假的影响对企业来说是带有毁灭性。”黄升民继续补充道。
4月7日,标普全球评级表示,神州租车面临有限的资本市场融资渠道,部分被其二手车出售计划缓解。由于股价和债券价格显著下跌,神州租车的资本市场融资渠道急剧缩减。此外,该公司与银行的关系可能也遭遇考验。
上述情况发生在瑞幸咖啡4月2日公告内部调查显示伪造交易价值大约22亿元之后。标普认为尽管神州租车是一家独立上市公司,与瑞幸咖啡无直接关联,但是其与后者的联系引发投资者担忧公司的治理状况。瑞幸咖啡的董事长和神州租车董事局主席为同一人,部分高级管理人员曾先后在两家公司任职,包括瑞幸咖啡的首席运营官,当前因涉嫌不当行为被停职。
生态圈要瓦解?
神州租车与神州优车两家公司交叉持股,在神州租车的财报中亦披露,神州优车也是神州租车的关联交易方,2019年神州租车与神州优车的汽车租赁服务关联交易金额为4.07亿元,2018年为6.78亿元。
汽车及出行业内人士李军利告诉《商学院》记者,关联交易在资本市场本来就是不被认可甚至违法的。神州租车与神州优车左手倒右手,其生态圈对财务上面可操作空间很大。瑞幸造假的事情可能会引起美国证监会包括美国的相关的管理部门要全面对中概股的业绩进行重审。
此前,神州租车公布2019年度业绩,其2019年度总收入76.91亿元,同比增长19.4%;其中租赁收入55.59亿元,同比增加4.1%;二手车销售收入21.32亿元,同比大幅增加93.2%。
值得注意的是,2019年神州租车毛利为18.37亿元,较去年同期下降11.8%。年内净利润3077万元,较去年同期2.9亿元相比,同比下降89.3%。
财报显示,2019年租车的利用率也明显比2018年下降,从61.5%下降到47.5%,由于神州优车租赁的车队减少,截至2019年,神州租车车队租赁及其他收入同比減少24.9%至6.42亿元。
2019年神州租车处置的二手车数量为2920万辆,而去年同期公司处置二手车数量为1260万辆,增加处置车辆1660万辆。从处置二手车数量来看,虽然神州租车的处置数量大幅度增加,但其销售成本却未见明显下降,销售成本连续两年高于销售收入。
标普指出神州租车拟出售二手车的潜在现金流入依然为公司的流动性提供了部分支撑。但是,该公司的二手车出售情况取决于市场需求。将神州租车的流动性状况从稍欠调整至疲弱。
财报中表示,神州租车将暂缓购买新车,出售更多二手车,加强成本控制,加大资金流动性。
不过标普预计2020年中国汽车销售将减少8%-10%。标普认为北京宝沃汽车有限公司(简称:宝沃汽车)从神州租车回购车辆的能力减弱,或进一步降低神州租车2021年的流动性水平。宝沃汽车系神州优车旗下企业,在2019年7月神州优车斥资41.09亿元收购了宝沃汽车67%的股权,目前陆正耀担任董事长。
宝沃汽车与其少数股东北汽福田汽车股份有限公司达成协议,采用固定资产售后回租方式偿还合计46.7亿元股东贷款中的40亿元,由于宝沃汽车自身的流动性弱化,2021年末其从神州租车回购车辆的能力可能会减弱。此外,宝沃汽车今年可能面临更为惨淡的汽车销售需求。
标普全球评级分析师陈芳萱告诉《商学院》记者,车队租赁业务在神州租车的租赁收入占比已经在2019年下滑至11.6%(2018: 14.2%), 现下神州租车的租车业务还是以面向消费者(to C)为主。另外,神州租车目前主要的二手车销售渠道为各地经销商而非神州买买车。目前神州租车主要的关联交易为神州租车向宝沃购买带有回购协议的车辆。而由于宝沃汽车自身的流动性弱化,其认为2021年末其从神州租车回购车辆的能力可能会减弱。
在神州租车2019年年报中董事会报告提出,带有回购协议的宝沃车辆占汽车租赁车队的一大部分。回购协议将使本公司有权要求宝沃中国按预定全年折旧率回购车辆。倘宝沃不能执行回购协议,则宝沃车辆的估计残值可能下降,并引起致折旧成本上升,如此将对本公司财务表现及客户体验造成影响。
通常来说,交叉持股与关联交易会放大公司之间对彼此的影响。比如说,A公司表现不好,B公司作为其供应商的业绩也可能会欠佳。同时,若是B公司也持有A公司的股票,B公司可能也因为A公司的表现不好而承受股票减值的损失。陈芳萱继续补充道。
二手车的定价和销量取决于市场需求,因此,鉴于出售存在不确定性,标普在评估神州租车的流动性状况时未将二手车出售的潜在收入包含在内。
2019年神州租车通过处置二手车使得公司现金流得以补充,手中持有现金及现金等价物为54亿元。但神州租车偿债压力大,短期负债(银行借款、定息优先票据)为58亿元。
除此之外,标普表示神州优车的股票质押安排或触发神州租车的美元债券的控制权变更条款。如果神州优车被迫卖出截至2019年6月的5.05亿股神州租车质押股票(占流通在外股的24%),神州租车还面临触发存续美元债券的控制权变更条款的风险。该质押股票是截至2019年6月的14亿元银行贷款的抵押品。如果神州优车(29.76%))和联想控股(26.59%)的合计持股从当前的56.35%下降至35%以下,将会触发控制权变更条款。
如果神州租车与银行的关系恶化及其资本市场融资渠道受限,导致公司的流动性和再融资压力增加,我们可能会下调其评级。如果神州租车在二手车市场售车遭遇困难,标普也可能会下调其评级。
未来90天内标普确认神州租车对即将到期的财务负债的融资选项及其与银行的关系后,预计将就信用观察作出决议。
瑞幸事件对“神州系”的影响是否会继续发酵?,神州租车怎么走出此次风波?《商学院》将持续关注。
财经公众号
24小时滚动播报最新的财经资讯和视频,更多粉丝福利扫描二维码关注(sinafinance)



